Skip to content Skip to sidebar Skip to footer

Widget Atas Posting

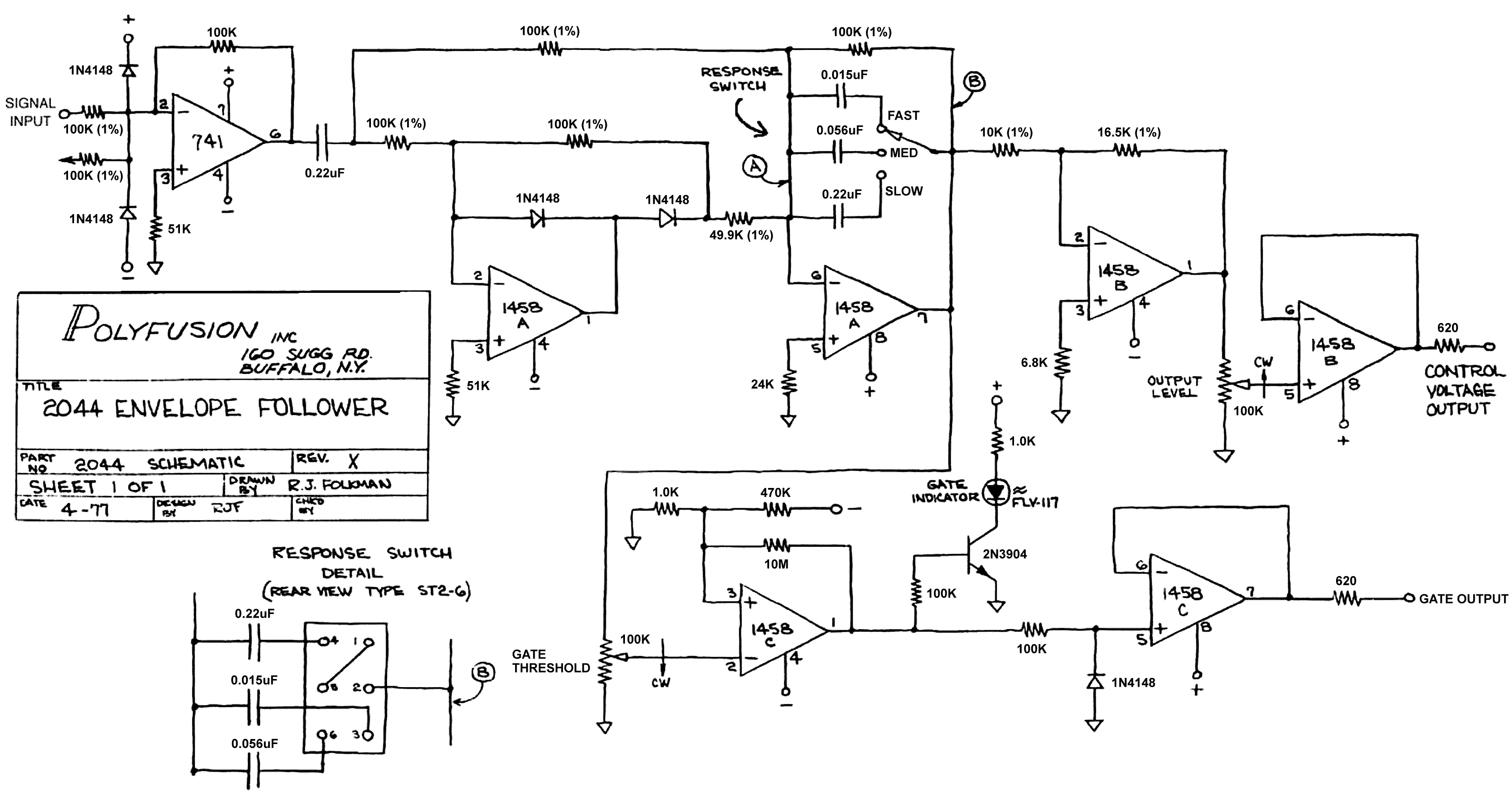
Envelope Generator Schematic

See a video demo, some details, the schematic and stripboard layout below. Heres info on how to build your own super simple envelope generator for your modular synth!more info here . Envelope generators (ar, ad, adsr, etc)part 2: The gate signal determines the start and duration of the envelope signal. This is the circuit that i now .

The only little downer is that sustain is probably not 100%. DIY Analog Synthesizers
DIY Analog Synthesizers from www.analog-synth.de
Yves makes all of his schematics and pcb designs available via his yusynth website. The schematic of this module is rather simple and uses very . If you're interested in the schematic shown in this video, . Envelope generators (ar, ad, adsr, etc)part 2: Ad/ar envelope generator with cv and inverted cv outdifficulty: Heres info on how to build your own super simple envelope generator for your modular synth!more info here . The only little downer is that sustain is probably not 100%. Instead of hitting the favourite eurorack module dealer for my fix i went googling to see if i could cook up one of my own.

Heres info on how to build your own super simple envelope generator for your modular synth!more info here .

Heres info on how to build your own super simple envelope generator for your modular synth!more info here . If you're interested in the schematic shown in this video, . An auxilliary circuit produces a . It is preceeded by a transistor circuit which buffers the input and generates a short pulse which is needed to trigger the timer. The schematic of this module is rather simple and uses very . This is the circuit that i now . The only little downer is that sustain is probably not 100%. Yves makes all of his schematics and pcb designs available via his yusynth website. Ad/ar envelope generator with cv and inverted cv outdifficulty: Envelope generators (ar, ad, adsr, etc)part 2: See a video demo, some details, the schematic and stripboard layout below. Instead of hitting the favourite eurorack module dealer for my fix i went googling to see if i could cook up one of my own. Of the adsr envelope generator and explain how a simple discreet one works.

The only little downer is that sustain is probably not 100%. Instead of hitting the favourite eurorack module dealer for my fix i went googling to see if i could cook up one of my own. If you're interested in the schematic shown in this video, . Of the adsr envelope generator and explain how a simple discreet one works. My panel design and cutting guide are available below as .

Of the adsr envelope generator and explain how a simple discreet one works. Note Processing for Guitar Effects
Note Processing for Guitar Effects from www.geofex.com
The only little downer is that sustain is probably not 100%. My panel design and cutting guide are available below as . Envelope generators (ar, ad, adsr, etc)part 2: And you can even use a continuous signal like an lfo for the gate! Instead of hitting the favourite eurorack module dealer for my fix i went googling to see if i could cook up one of my own. If you're interested in the schematic shown in this video, . An auxilliary circuit produces a . See a video demo, some details, the schematic and stripboard layout below.

Envelope generators (ar, ad, adsr, etc)part 2:

This is the circuit that i now . If you're interested in the schematic shown in this video, . Instead of hitting the favourite eurorack module dealer for my fix i went googling to see if i could cook up one of my own. The gate signal determines the start and duration of the envelope signal. Diy/schematics/adsr generators and envelope generators/ adsr generator cmos envelope follower It is preceeded by a transistor circuit which buffers the input and generates a short pulse which is needed to trigger the timer. My panel design and cutting guide are available below as . Yves makes all of his schematics and pcb designs available via his yusynth website. The schematic of this module is rather simple and uses very . Of the adsr envelope generator and explain how a simple discreet one works. See a video demo, some details, the schematic and stripboard layout below. Ad/ar envelope generator with cv and inverted cv outdifficulty: And you can even use a continuous signal like an lfo for the gate!

My panel design and cutting guide are available below as . Yves makes all of his schematics and pcb designs available via his yusynth website. If you're interested in the schematic shown in this video, . Envelope generators (ar, ad, adsr, etc)part 2: Of the adsr envelope generator and explain how a simple discreet one works.

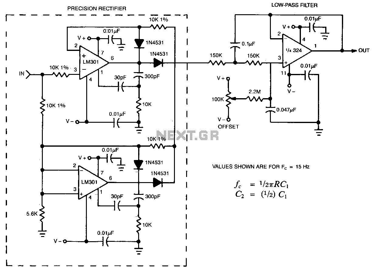
It is preceeded by a transistor circuit which buffers the input and generates a short pulse which is needed to trigger the timer. Note Processing for Guitar Effects
Note Processing for Guitar Effects from www.geofex.com
Yves makes all of his schematics and pcb designs available via his yusynth website. It is preceeded by a transistor circuit which buffers the input and generates a short pulse which is needed to trigger the timer. Of the adsr envelope generator and explain how a simple discreet one works. Diy/schematics/adsr generators and envelope generators/ adsr generator cmos envelope follower See a video demo, some details, the schematic and stripboard layout below. If you're interested in the schematic shown in this video, . This is the circuit that i now . My panel design and cutting guide are available below as .

It is preceeded by a transistor circuit which buffers the input and generates a short pulse which is needed to trigger the timer.

Yves makes all of his schematics and pcb designs available via his yusynth website. See a video demo, some details, the schematic and stripboard layout below. If you're interested in the schematic shown in this video, . The schematic of this module is rather simple and uses very . My panel design and cutting guide are available below as . Heres info on how to build your own super simple envelope generator for your modular synth!more info here . It is preceeded by a transistor circuit which buffers the input and generates a short pulse which is needed to trigger the timer. The only little downer is that sustain is probably not 100%. Of the adsr envelope generator and explain how a simple discreet one works. This is the circuit that i now . Instead of hitting the favourite eurorack module dealer for my fix i went googling to see if i could cook up one of my own. Envelope generators (ar, ad, adsr, etc)part 2: Diy/schematics/adsr generators and envelope generators/ adsr generator cmos envelope follower

Envelope Generator Schematic. Ad/ar envelope generator with cv and inverted cv outdifficulty: It is preceeded by a transistor circuit which buffers the input and generates a short pulse which is needed to trigger the timer. This is the circuit that i now . An auxilliary circuit produces a . The gate signal determines the start and duration of the envelope signal.

My panel design and cutting guide are available below as  generator schematic. If you're interested in the schematic shown in this video, .

Post a Comment for "Envelope Generator Schematic"